医学部各教学单位:
为进一步提升医学专业教师的教学业务水平和教育教学改革与创新能力,医学部和教育教学质量评估与教师发展中心联合举办河北大学医学部2019-2020春学期师资培训,具体事宜通知如下:
一、培训内容及目标
本次师资培训将根据教育部本科一流课程建设的要求,以医学专业的教育发展趋势、课程思政建设、一流在线课程和线上线下混合式课程的建设为主要内容,结合教师在实际教学过程中遇到的问题与困惑来开展,旨在促进我校的医学专业课程建设和教学改革,激发教师不断改善教学方法和教学策略的灵感与兴趣,达到创新教育教学理念和提升教学业务能力的目标。
二、培训具体安排
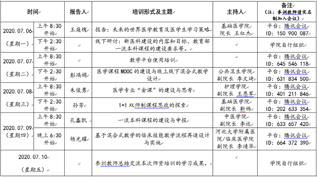
本次培训主要面向医学部各学院骨干教师,采取线上线下相结合的培训方式,以专家讲座、分组学习研讨等形式来完成。培训结束后,将为按时参训且成绩合格的教师颁发培训结业证书。具体时间及内容安排如下表所示。

河北大学医学部 教育教学质量评估与教师发展中心
2020年7月3日
附:报告专家简介
1.王庭槐,中山大学中山医学院生理学教授、博士生导师、国家级教学名师。中山大学新华学院校长(兼)。教育部高等学校基础医学类教学指导委员会委员。教育部本科教学工作审核评估专家、中国生理学会循环生理专业委员会副主任委员;广东省生理学会理事长。国家“十二五”、“十三五”规划教材《生理学》主编。
2.彭鸿娟,南方医科大学公共卫生学院副院长,病原生物学系主任/二级教授,博士/博士生导师,广东省珠江学者特聘教授。南方医科大学“教学名师”、“本科教学优秀教师”与“南医优秀教师”。以第一完成人获广东省教育教学成果一等奖、广东省科技进步三等奖各1项,国家发明专利2项。主持WHO/TDR项目1项,国家自然科学基金面上类项目8项,国家科技部重点研发子课题1项,广东省自然科学基金重点项目与广州市科技计划重点项目各1项及其它省级以上课题15项。获校级教学成果一等奖2项,主持国家精品资源共享课、精品视频公开课、中国高等教育学会精品通选课、广东省研究生示范课程等课程、广东省精品在线开放课程;主编出版人民卫生出版社及中国医药科技出版社重点规划教材等4部,副主编出版高等教育出版社、北京大学医学出版社重点规划教材3部,主持省部级教改课题5项。获第二届全国高校(医学类)微课教学比赛二等奖及风采奖,近五年5次获得校级教学优秀一等奖。
3.朱俊勇,武汉大学健康学院党委书记,医学博士,研究员,硕士研究生导师,武汉大学通识课程《性与健康》《生死教育》主讲教师,武汉大学第八届“十佳优秀教师”。兼任中华医学会医学教育分会第八届青年委员会委员、中国高等教育学会医学教育专业委员会第五届理事会秘书、中国高等教育学会医学教育专业委员会综合性大学医学教育学组常务委员。担任《中华医学教育杂志》等期刊杂志审稿人。一直致力于医学教育、高等教育管理等方面的研究。曾作为访问学者赴美国芝加哥大学、加拿大阿尔伯塔大学、德国吉森大学等高校交流学习。现主持省部级科研项目4项;发表科研论文20余篇,其中SCI期刊论文5篇;主编武汉大学规划教材《性与健康》《医学生导学》;副主编全国高等学校教材《临床基本技能学》、《全科医学基本技能学》等4部;参编国家“十三五”规划教材《全科医学》《临床医学PBL教程》等9部。获得国家教学成果二等奖1项、湖北省教学成果一、二、三等奖各1项、武汉大学教学成果一等奖1项。
4.孙芳,华北电力大学教授,法学博士。毕业于清华大学马克思主义学院,研究方向为马克思主义理论与思想政治教育。曾荣获“全国首届思想政治理论课”教学展示特等奖、教育部颁发的“教学骨干”奖、河北省教学展示一等奖、河北省统一战线教学名师。其多元互动的问题逻辑式课堂教学被中央电视台《新闻联播》、《中国教育报》头版头条予以报道,在中国教育台主讲由中宣部和教育部联合录制的大型思政公开节目《师说——我和我的祖国》,独具特色的教学方式和深受喜爱的教学效果曾三次荣登“学习强国”。在科研上,主持国家社科基金后期资助项目1项,主持河北社科基金2项,主研国家社科基金、河北社科基金等纵向项目7项,主持橫向课题5项,出版教材一部,专著一部。
5.孔鑫凯,超星集团慕课编辑部课程运营总监,湖北和广西编辑部的主编,视频资源创意中心主任。负责过武汉大学、华中科技大学、华中师范大学、武汉理工大学、湖北大学等高校将近70门慕课课程、300集公开课、1000余集教育视频的开发建设工作,其中数十门课程被评为国家级精品在线开放课程湖。从2013年慕课席卷中国以来,先后以慕课、在线开放课、一流本科课程为主题的汇报、工作坊多达500余场,参与人数超万人。获ISW国际认证、三维动画设计师、网络试听节目审核员等证书。
6.杨光耀,华中科技大学附属协和医院(第一临床学院)临床技能训练中心主任,中国医学模拟教学联盟理事,中国医师协会毕业后医学模拟教育专家委员会委员,吴阶平医学基金会模拟医学部委员会委员,中国成人教育协会继续医学教育专业委员会模拟医学学术委员会委员。长期从事临床医学教学改革、临床技能教学及教育技术方面的工作。在临床技能教学的课程建设、网络信息化建设、数字化资源及教学平台建设、混合式教学、实践技能考核与评估等方面,积累了丰富的经验。